深圳市芯岭技术有限公司

2.4G无线收发芯片 XL2400,SOP8封装,外挂MCU使用

发表时间:2023-07-07 15:57

XL2400 芯片是工作在 2.400~2.483GHz 世界通用 ISM 频段的单片无线收发芯片。该芯片集成射频收发机、频率收生器、晶体振荡器、调制解调器等功能模块,并且支持一对多组网和带 ACK 的通信模式。发射输出率、工作频道以及通信数据率均可配置。芯片已将多颗外围贴片阻容感器件集成到芯片内部。容易过 FCC 等认证。

XL2400主要特性:

 功耗较低

发射模式(0dBm)工作电流 13.7mA;接收模式工作电流 12.3mA;休眠电流 2uA。

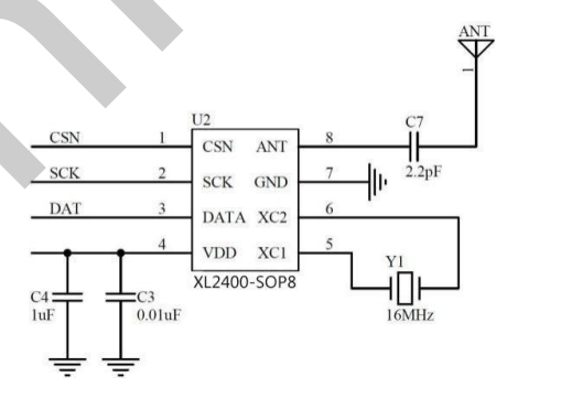
 节省外围器件

支持外围 4 个元器件,包括 1 颗晶振和 3 个贴片电容;

支持双层或单层印制板设计,可以使用印制板微带天线;

芯片自带部分链路层的通信协议;配置少量的参数寄存器,使用方便。

 性能优异

125K / 250K / 1M / 2M bps 模式的接收灵敏度为-96.5 / -95 / -92 / -90dBm;

发射输出功率最大可达 8dBm;

抗干扰性好,接收滤波器的邻道抑制度高,接收机选择性好。容易过 FCC 等认证。

 四线 SPI 接口通信

 SPI 接口速率最高支持 4Mbps

 支持最大数据长度为 128 字节(4 级 FIFO)

 SOP8 封装

 1M / 2Mbps 模式,需要晶振精度 ±40ppm&CL=12pF

125K/250kbps 模式,需要晶振精度 ±20ppm&CL=12pF

BLE 广播包模式,需要晶振精度 ±10ppm&CL=12pF

 工作电压支持 1.7~3.6V;工作温度支持-40~+125℃

 GFSK 通信方式

 支持自动应答及自动重传


XL2400典型应用领域:

 无线鼠标键盘

 电视和机顶盒遥控器

 无线游戏手柄

 遥控玩具

 有源无线标签

 智能家居及安防系统


XL2400芯片工作状态说明:

XL2400 系列芯片的各种工作模式,以及用于控制芯片进入各工作模式的方法。XL2400 在VDD 大于 1.7V 才开始正常工作。

即使进入休眠模式,MCU 还是可以通过 SPI 发送配置命令及CE 管脚使芯片进入其它 5 种状态。

如上所示,系统包括 5 个主要状态,分别如下:

1.POWER DOWN。数字系统断电状态。

2.STANDBY。系统上电后自动进入该状态。

3.STANDBY ONE。当配置为 PTX 器件,且CE=1 持续时间大约 10us,且 TXFIFO 中没有数据,系统进入该状态,等待发送数据。

4.TX ON。当配置为 PTX 器件,且 CE=1 持续时间大约 10us,且 TXFIFO 中有数据,系统进入该状态。在该状态下完成数据的发送处理,系统会启动发送控制状态机进行工作,直到数据发送完成。若配置自动ACK 接收,则系统会进入RX ON 状态开始接收ACK。

5.RX ON。当配置为 PRX 器件,且CE=1 时,系统进入该状态。在该状态下完成数据的接收处理,系统会启动接收控制状态机进行工作,直到接收到一个帧。当配置自动 ACK 发送,则系统会就进入 TX ON状态发送 ACK。若PTX 器件有效,且自动 ACK 接收使能,则还会启动发送重传。

深圳市芯岭技术有限公司
公司地址 :
深圳市龙华区观澜街道桂花社区观光路1233号君澜大厦二单元1416室
联系电话 : 0755-32866130、15007076565
电子邮箱:zhouhy@xinlinggo.com
友情链接/ LINKS:
淘宝店铺